• 今年会

    EN
    ×
    EN
    • 业务咨询

      中国:

      Email: marketing@my1stchoicechiropractic.com

      业务咨询专线:400-780-8018

      (仅限服务咨询,其他事宜请拨打川沙总部电话)

      川沙总部电话: +86 (21) 5859-1500

      海外:

      +1(781)535-1428(U.S.)

      0044 7790 816 954 (Europe)

      Email:marketing@medicilon.com

    在线留言×
    点击切换
    News information
    新闻资讯

    罕见病用药三大利好,孤儿药仿制药会否率先破冰?

    2017-07-11
    |
    访问量:
    罕见病是指盛行率低、少见的疾病。世界各国对于罕见疾病的定义不尽相同,世界卫生组织将罕见病定义为患病人数占总人口的0.65‰~1‰的疾病或病变。中华医学会医学遗传学分会提出的中国罕见病定义,为患病率低于1/500000或新生儿发病率低于1/10000的疾病。
    由于患病人群少、市场需求少、研发成本高,很少有制药企业关注罕见病治疗药物的研发,因此这些药被形象地称为“孤儿药”。
    由于美国FDA等的注册法规扶持,国外药企积极研发孤儿药。从国内目前已上市的罕见病药品来看,上市的药品原研厂家主要是进口药企。国内企业甚少将新药研发布局在肿瘤以外的罕见病。  2017年5月11日,CFDA关于征求《关于鼓励药品医疗器械创新加快新药医疗器械上市审评审批的相关政策》(征求意见稿)意见的公告(2017年第52号)再一次重申CFDA支持罕见病治疗药物研发的态度。这是否意味着罕见病用药将要破冰?

    三大利好
    罕见病用药破冰迹象

    52号文中利好罕见病及孤儿药的主要有三个方面政策:

    01、罕见病目录

    罕见病目录即将发布,由卫生计生部门公布并建立罕见病患者注册登记制度。这意味着相关罕见病的流行病学数据有望建立;并且相关罕见病的药物临床研发找不到患者的问题,有望随着罕见病患者注册登记制度的建立而得以解决。
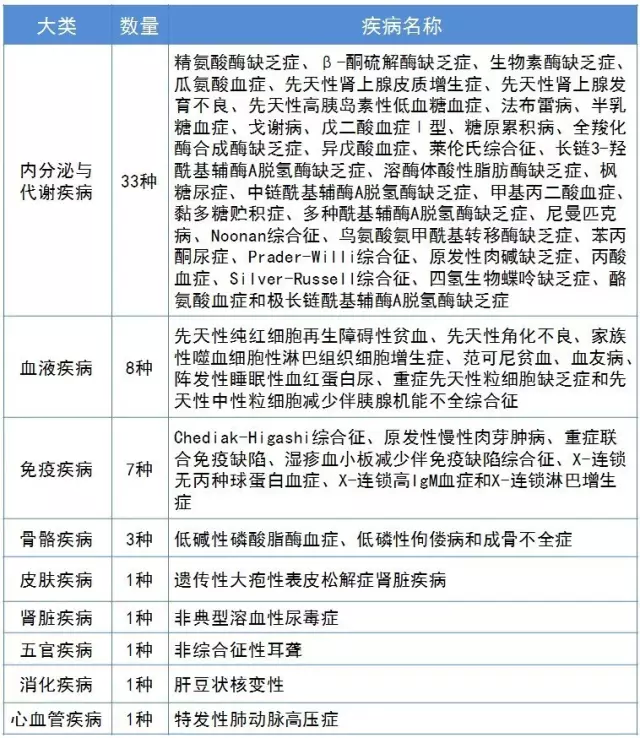
    2016年上海公布了《上海市主要罕见病名录(2016年版)》56种疾病。其中内分泌与代谢疾病最多,共33种;血液疾病8种;免疫疾病7种,骨骼疾病3种,皮肤疾病、肾脏疾病、五官疾病、消化疾病和心血管疾病各1种(见表1)。
    表1上海市主要罕见病名录(2016年版)
        

    02、优先审评

    罕见病治疗药物申请人可提出减免临床试验申请,加快罕见病用药审评审批。实际上,2016年《总局关于解决药品注册申请积压实行优先审评审批的意见》(食药监药化管〔2016〕19号)中也提到了防治罕见病且具有明显临床优势的药品注册申请将获得优先审评审批。
    2016年至今,共15个受理号进入拟优先审评审批目录且都纳入了优先审评品种名单。重组人凝血因子Ⅷ是最多生产厂家申报且受理号数最多的产品。从表2可见,我国自主研发的罕见病化学药新药获得优先审评审批的基本没有。
    表2优先审评审批孤儿药名单
    (数据来源:咸达数据V3.2)

    03、豁免临床审评

    对于国外已批准上市的罕见病治疗药物,可有条件批准上市,上市后在规定时间内补做相关研究。
    罕见病药免临床实际上早有案例,苹果酸舒尼替尼胶囊2010年获批的适应症为通过抑制多个靶点而产生抗肿瘤作用和抗血管生成作用。2012年获批发病率约为0.3/10万的罕见病乙酰神经内分泌肿瘤时,就是采取全面考察全球临床研究数据的基础上,采取豁免临床试验的审评策略批准上市的。
    2012年被豁免临床试验批准上市的产品除了罕见病药还有儿童药,即国际上唯一被批准的治疗早产儿呼吸暂停的药物枸橼酸咖啡因注射液。2016年成都苑东药业有限公司作为国内首家仿制申请枸橼酸咖啡因注射液也获得优先审评审批,并在2016年获批。
    综上所述,罕见病药和儿童药有条件免临床早有案例,若此举措变成政策将推进国内企业积极引进罕见病仿制药进入国内。

    获批情况回顾
    并非每年都有孤儿药获批

    2010年度CDE发布的药品审评报告中,提到了原发性肺动脉高压属于罕见病。
    2010年,批准西他生坦钠进口上市;批准可溶性鸟苷酸环化酶(sGC)激动剂和长效非前列素类前列环素受体(IP受体)激动剂进入临床试验;有条件批准甲磺酸伊马替尼片用于隆突性皮肤纤维肉瘤(DFSP)的治疗;批准用于治疗特发性肺纤维化的新化合物的国际多中心临床试验。
    2012年度药品审评报告中,提到两个罕见病用药获批,一是治疗骨髓增生异常综合症(MDS)药物的注射用地西他滨,二是增加乙酰神经内分泌肿瘤这一罕见病适应症的苹果酸舒尼替尼胶囊。
    2013年度药品审评报告中,提到的曲前列尼尔注射液,为罕见病肺动脉高压治疗药物。
    2015年药品审评报告中,提到注射用阿糖苷酶α,全球唯一批准用于庞贝病的孤儿药。
    从CDE所公布的药品审评报告可见,并不是每一年都有罕见病用药获批,特发性肺动脉高压症是获批最多的适应症。鉴于恶性肿瘤也属于优先审评审批的适应症范围,相关适应症不会再走罕见病绿色通道。

    进入医保情况
    进医保难,厂家降价动力不足

    2017年医保目录中有不少孤儿药,例如限特异性肺纤维化的其他免疫抑制剂吡非尼酮。2016年进入浙江大病保险特殊药品支付范围和医疗救助(专项救助)范围治疗肌萎缩侧索硬化症的恩华科鲁唑,还有上文所提及的地西他滨和注射用重组人凝血因子Ⅷ。伊马替尼进入2017年医保目录,但上述的罕见病适应症(隆突性皮肤纤维肉瘤)并不在报销范围之内。
    治疗肺动脉高压的波生坦片也进入了人社部2017年4月所公布的44个医保谈判药品目录中,该产品此前已进入山东、沈阳、深圳等省市的大病保险特药目录,然而日前有消息指波生坦片在谈判中失利,未能进入医保。
    一般而言,孤儿药主要通过谈判进入各省市的大病保险特药目录从而获得报销,这意味着生产厂家需要和一个个省市的人社部门进行价格谈判才能进入医保目录。孤儿药从不缺临床需求,从生产厂家而言,孤儿药进入医保所降低的价格与患者人数增加的数量相较之下,相对而言产品不降价,生产厂家所获取的市场规模更大。罕见病进入医保更多地是显示人文关怀。

    总结<<<

    目前的财政激励主要是普遍性的高新产业激励及科技成果转化,并没有专属的孤儿药研发或生产免税的利好政策,国内企业研发孤儿药新药的动力不足。
    从药品可及性而言,现阶段孤儿药激励政策应从保证药品供应开始,比如国内企业引进国际已上市且证明临床疗效可期的孤儿药仿制药。即使原研药没有在国内上市,是否孤儿药仿制药也能有条件免临床?
    相关新闻
    ×
    搜索验证
    点击切换